掌上春城
2023-02-22 21:34:03
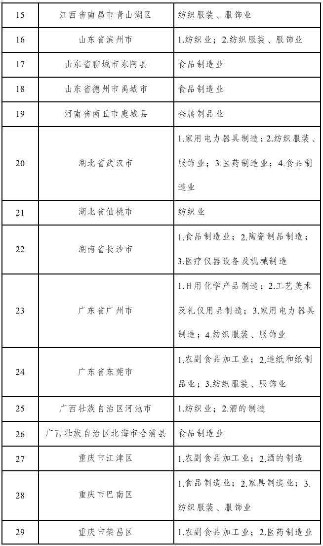
2月21日,工业和信息化部官网公布2022年消费品工业“三品”战略示范城市名单,全国39个城市入选,云南仅有昆明一城上榜。

此次评选中,昆明以农副食品加工业、医药制造业、日用化学产品制造三大优势产业入围。根据申报要求,今年入围示范名单的城市须有较好的消费品工业基础,消费品工业发展综合实力较强。具体而言,要求当地消费品工业增加值增速平稳,规上企业主营业务收入占全部工业比重较高,企业数字化转型成效明显,中高端消费品生产供给水平较高,产业链供应链协同能力较强,自主品牌建设成果突出等。

昆明晨农农产品标准化加工中心。

昆药集团生产线。

昆明立白厂区。
消费品工业是我国工业经济的稳定器,其利润、出口交货值约占全部工业的25%,从业人数约占全部工业的4成,目前,我国有100多种消费品产量已稳居世界第一。2016年起,工业和信息化部部署开展消费品工业增品种、提品质、创品牌“三品”专项行动,并启动消费品工业“三品”战略示范试点城市申报工作。
工业和信息化部将支持示范城市加快企业数字化转型,并建设国家中小企业公共服务示范平台,积极培育智能制造示范工厂,发挥国家产融合作平台作用,引导金融机构为消费品企业提供精准有效支持。



来源:工业和信息化部官网、昆滇经济
责编:毕群
编审:符亚丽
终审:周健军
{{like_num}}
{{child_item.title}}
{{child_item.title}}
{{child_item.title}}
{{child_item.title}}
{{child_item.title}}
{{child_item.title}}
{{child_item.title}}
{{child_item.title}}
{{child_item.title}}
{{child_item.title}}
{{child_item.title}}
{{child_item.title}}
{{child_item.title}}
{{child_item.title}}
{{child_item.title}}
{{child_item.create_time | formatTime2}}
{{child_item.comment_num || 0}}
{{like_num}}
收藏
分享